BIM Management for Masonry

Words: Guy Erickson

Words and Photos: Guy Erickson, Development Manager and Ryan Page, Application Specialist, Contractor Segment at Trimble 

In previous articles, we’ve discussed planning, estimating, and building with constructible BIM-M (Building Information Modeling for Masonry). Additionally, we’ve discussed integrating BIM into the masonry business. The data, visualization, and documentation provided by BIM-M models can be leveraged not just the aforementioned but also as a tool in managing a project. 

Let’s take a look at how you can manage the data-rich constructible models independently or with other solutions. The data being sourced from models can be used in several areas of the masonry business. Many of the different personas of the project lifecycle can leverage this constructible data to make better decisions. Decisions that can assist with projects being delivered on budget and on time.

Project Management Solutions & BIM-M

Contractors have to manage information received from many sources like Designers, General Contractors, Suppliers, Inspectors, other 3rd parties, and internal members of their organizations. BIM-M, used with Project Management solutions, can integrate the process of managing data received from all the different stakeholders. Drawings can be incorporated, change orders tracked, RFI’s / Submittals, Status execution saved, Punch List items included, Safety requirements met, and Daily Reports or other issues can be addressed.  

Unified Project Management can be used with BIM-M solutions to provide an opportunity for all stakeholders to have access to the BIM-M model, which merges the above with the data-rich 3D models, providing a single source of truth for project information and documentation. This data can be reviewed and shared via collaboration software on your desktop or mobile device, providing transparency on the project how and when you need it. Automated tools within Project Management with BIM can serve as a hub for other information for tracking materials, equipment, and weather conditions. Simple, configurable and modern construction management processes allow you to quickly capture, communicate and collaborate around critical information in the office or in the field.

Field Uses

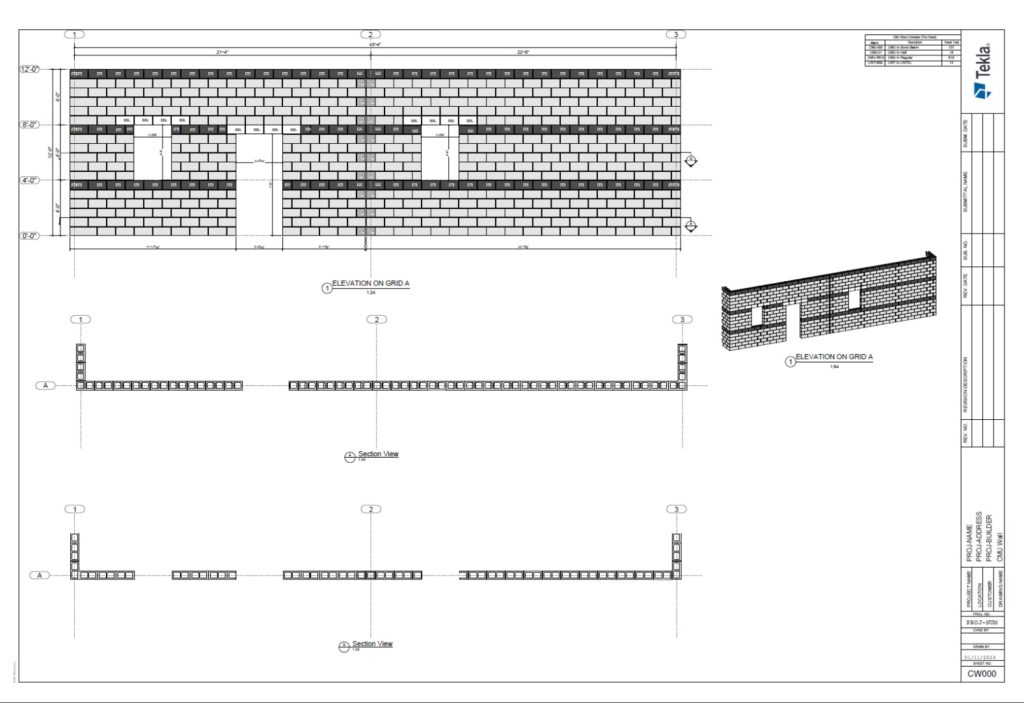
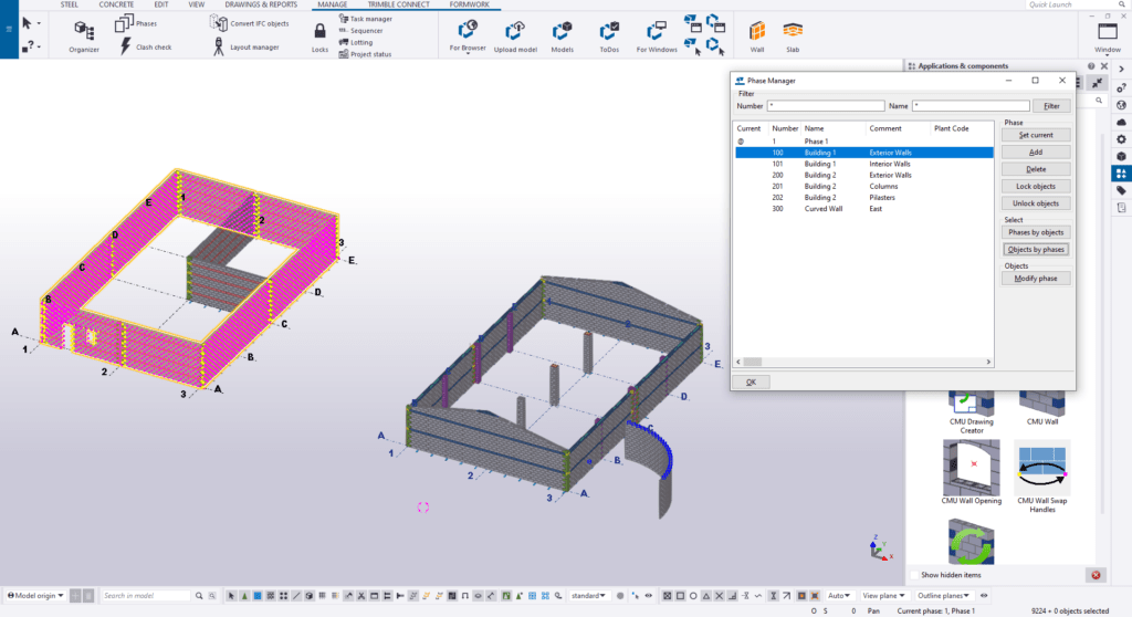
There are many ways to leverage BIM-M in the field. The most common is through the use of layout data. BIM-M models, acting as a digital twin of your project, can be used to generate accurate layout data for field use with robotic total stations (RTS). These devices can not only receive data from BIM-M models but also return it, providing a complete layout to the as-built workflow. This can help reduce time in the field for layout, as well as provide accurate as-built conditions that need to be accounted for when working with existing structures or previous lifts. 

However, field use is not limited to layout points. It can also be critical in accurate and up-to-date status reporting. Tools available for BIM-M, such as the Status Sharing Tool used in Tekla Structures and Trimble Connect, can provide real-time updates from the field to the office. This data can be made visible to anyone on the project. It is not just limited to the status of placement or completion but is also used for communication and requests for information via tools like To-Do’s or BCF data (BIM Collaboration Format).

What this also means is that field crews can have up-to-the-minute latest information or changes. Field crews can track project progress and communicate to the office with mobile devices. With shortages in both areas, labor and Material tracking has become much more critical over the last few years. Project Management and BIM-M solutions combined can help coordinate the project and achieve goals. 

Safety

Safety is always the number one priority on any job. Planning and maintaining safety on a job site can be a full-time job in and of itself. BIM-M models can provide insights into the safety planning and executing stages of projects. 

The BIM-M Model, being a digital twin of your structure, can help identify safety concerns ahead of time. These areas include scaffold placement, areas prone to drop objects, and identifying confined spaces or congested areas for work crews. BIM-M also provides the opportunity to better visualize and communicate these safety concerns so that crew members understand dangers on the job site better, as well as resources available to them, such as cool-down areas, eye wash stations, and other critical elements. 

Project Stakeholders

For project stakeholders, BIM-M provides clarity and understanding of the project as it is happening. As mentioned in the Field Uses section above, the data and real-time tracking available via BIM-M provide an unparalleled level of insight into an ongoing project. BIM-M models are valuable in what they provide, but for Stakeholders, it is just one piece of the puzzle in staying up-to-date and making informed decisions. This data can be leveraged visually or integrated with other tool suites, such as ProjectSite, for a unified dashboard of data from the BIM-M models and other aspects of the project.

Conclusion

There are several ways to leverage BIM Management for Masonry and quality solutions available on the market. Either using BIM-M independently or with Project Management solutions. Both provide an opportunity for masonry organizations to benefit throughout the project lifecycle.

Is Contact with Wet Mortar or Grout Dangerous?
April 2026

In the world of masonry, few materials are as common as mortar and grout. Whether you are laying brick, concrete masonry units (CMU), or pouring grout into masonry walls, wet cement and mortar are constant companions. However, beneath their utility lies a

The Importance of Instructor Support
April 2026

Whether you are a new or veteran masonry instructor, we all need support throughout our careers. We can never stop learning, and keeping up with ever-changing technology, materials, and installation techniques can be overwhelming alongside the everyday pr

Vibing Masonry #11: Innovative Concrete Masonry Technologies in Healthcare Design
April 2026

In the high-stakes environment of healthcare design, every material choice is a clinical decision. Architects, engineers, and facility administrators are tasked with creating spaces that are not only resilient and code-compliant but also conducive to heal

Why Termination Bars Still Matter: A Practical Look at Long‑Term Flashing Performance
April 2026

In recent discussions across the masonry industry, I have heard termination bars described as “old school.” The implication is that with modern materials, primerless peel-and-stick flashings, advanced sealants, and structural insulated sheathing, mechanic